Title
当前位置:

首页新闻中心详细内容

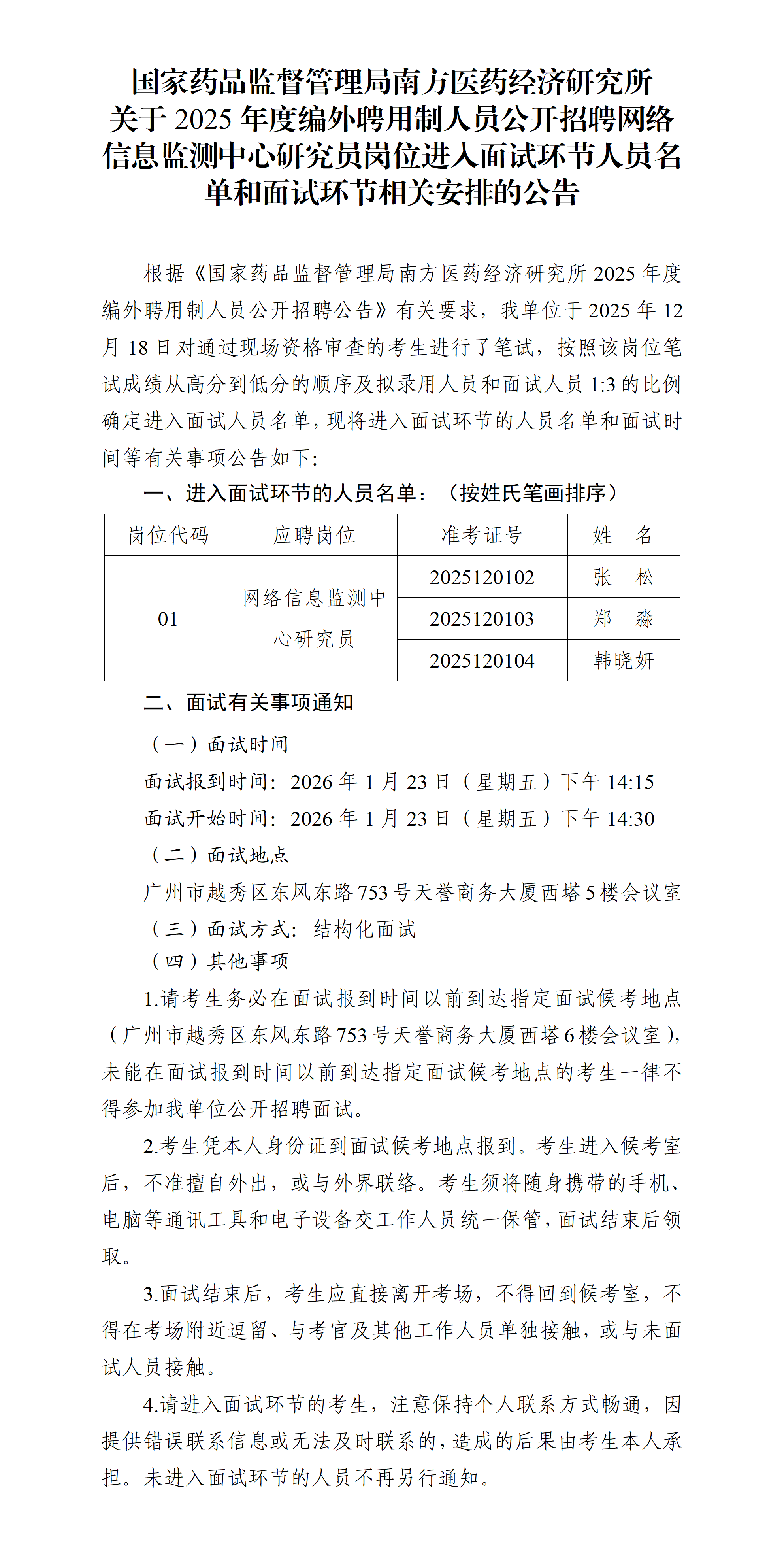
国家药品监督管理局南方医药经济研究所
关于2025年度编外聘用制人员公开招聘网络信息监测中心研究员岗位进入面试环节人员名单和面试环节相关安排的公告

发布时间:2026-01-12文章来源:国家药监局南方所AI文章总结(测试)

 

国家药品监督管理局南方医药经济研究所主办
版权所有© 国家药品监督管理局南方医药经济研究所
办公地址:广州市东风东路753号西塔6楼 邮编:510080 值班电话:020-37886766
备案号:粤ICP备17121623号 粤公网安备44010402002921号